文:任泽平团队
导读
核心观点
中国70年生育政策演变:从鼓励到严控到放松,再到构建生育支持体系。1949年以来,中国生育政策经历了五个阶段:一是1949-1953年鼓励生育阶段;二是1954-1977年宽松计划生育阶段;三是1978-2013年严格计划生育阶段;四是2014-2020年放松计划生育阶段;五是2021年至今生育支持阶段:“放开三胎”,构建生育支持体系。
生育情况:生育率低迷,年轻人生育意愿低,育龄妇女规模下滑,出生人口连续7年下滑。1)生育率:年轻人生育意愿低,一孩生育率持续下降、二孩政策消退、三孩政策效果未显现。中国总和生育率从1970年代之前的6左右,降至1990年的2左右,再降至2010年后的1.5左右,2020年跌破1.3,2023年降至约1.0,不足更替水平的一半,全球倒数。90后、00后的生育意愿分别为1.54和1.48个。2)育龄妇女:婴儿潮人口逐渐退出育龄阶段,90后渐成生育主力。育龄妇女见顶回落,2013-2022年主力育龄妇女年均减少约353万人。生育主力出生在1987-1995年,一孩生育主力出生在1989-1997年。随着婴儿潮期间出生的人口逐渐退出育龄阶段,育龄妇女进入快速减少期,预计2030年、2050年主力育龄妇女较2022年分别减少17.4%、37.4%。3)出生人口:连续7年下滑,第四轮婴儿潮未出现。全面二孩政策不及预期、三孩政策效果未显现,未扭转中国出生人口下降趋势,生育堆积效应基本结束,出生人口自2017年以来连续七年下降,2023年出生人口902万人,比2022年减少54万人,继续创新低。短期看,2024年出生人口和生育率可能会有小幅反弹,但是长期看,由于生育堆积效应消逝、生育率低迷、育龄妇女规模持续下滑等,如果没有实质有效的鼓励生育政策出台,出生人口下降趋势较难扭转。
为什么不生?——生育基础削弱、生育成本约束。1)生育理论:从死亡率下降驱动到功利性生育意愿消退,再到成本约束。生育率的进一步下降主要是成本提高导致人们的生育意愿下降、且不能完全实现。数据显示,2017年、2019年、2021年我国的生育实现率分别为87.2%、77.3%、63.3%。2)进度效应:晚婚晚育、单身主义等削弱生育基础,婚姻匹配难。结婚率连续9年回落,2000-2020年平均初婚年龄从24.2岁推迟至28.7岁,初育年龄从24.3岁推迟至约28岁。3)不孕效应:不孕不育削弱生育能力。4)成本效应:住房教育医疗等直接成本高,就业与家庭矛盾提高机会成本,抑制生育意愿。在统计的14个国家中,中国抚养成本/人均GDP为6.3,高于除韩国以外的所有国家。中国城镇就业人群性别薪资差距为22.9%,在OECD国家处于前列,职场性别平等待完善。
国际经验:鼓励生育效果如何?1)OECD国家经验:生育支持包括提供男女平等育产假、提高经济补贴(现金、税收减免等)、提供托幼服务、促进就业性别平等四个方面。2)法国:积极推进家庭和工作的平衡,总和生育率位居发达国家前列。法国早在二战前就开始鼓励生育,通过完善细致的津贴体系、多样化的托幼服务和打造家庭友好型企业氛围等来实现工作和家庭的平衡,2022年总和生育率达1.8。3)德国:鼓励男女共担育儿责任,提高生育支持力度,近年生育率明显提升。德国从21世纪初开始重视人口问题,学习北欧国家,大力提高生育支持力度,总和生育率从排名倒数逆势提升至1.5左右。3)日本:传统性别分工激化工作与家庭矛盾,总和生育率跌破1.3,陷入“低生育陷阱”。日本从1990年代开始鼓励生育,但是由于生育政策调整缓慢且补贴力度仍不如北欧国家,“男主外、女主内”传统分工固化、男性育儿假有名无实、职场性别歧视等,生育率跌破1.3。
启示:全面放开并鼓励生育刻不容缓,加快构建生育支持体系,切实减轻生养育孩子负担。1)全面放开生育,让生育权重新回到家庭。当前正处于第三波婴儿潮中后期出生人口的生育窗口期。全面放开,原本不想生的人还是不会生,但一些想多生的人能生,不用担心部分人群、部分地区会大幅多生导致出生人口激增。全面放开生育是把生育权从国家计划回归家庭自主,是把生育数量多少的选择权交回给家庭决定,充分尊重每个人的生育意愿。2)加快构建生育支持体系。一是实行差异化的个税抵扣及现金补贴、购房补贴等政策,覆盖从怀孕保健到18岁或学历教育结束。二是加大托育服务供给,大力提升0-3岁入托率从目前的4%提升至40%,并对隔代照料发放补贴。三是进一步完善女性就业权益保障,并对企业实行生育税收优惠,加快构建生育成本在国家、企业、家庭之间合理有效的分担机制。四是加大教育医疗投入,给予有孩家庭购房补贴,降低抚养直接成本。五是加强保障非婚生育的平等权利。六是建立男女平等、生育友好的社会支持系统,比如男女平等的育产假等。七是完善辅助生殖顶层设计,给有需求家庭定向发放辅助生育补贴券。3)大力发放生育补贴,切实减轻家庭养育孩子负担。建议国家层面出台生育补贴政策,按照孩子数量针对家庭发放,给有孩家庭每月1000-6000元。比如一孩补贴1000元,二孩家庭补贴3000元,三孩家庭补贴6000元。短期有助于扩大内需、稳增长、稳就业,长期有助于提振生育水平、提升人力资本、增强经济社会活力,一举多得。
目录
1 中国70年生育政策演变:从鼓励到严控到放松再到构建生育支持体系
2 生育情况:生育率低迷,年轻人生育意愿低,育龄妇女规模下滑,出生人口连续下滑
2.1 生育率:年轻人生育意愿低,一孩生育率持续下降、二孩政策消退、三孩政策效果未显现
2.2 育龄妇女:婴儿潮人口逐渐退出育龄阶段,90后渐成生育主力
2.3 出生人口:连续7年下降,第四轮婴儿潮未出现
3 为什么不生?——生育基础削弱、生育成本约束
3.1 生育理论:从死亡率下降驱动到功利性生育意愿消退,再到成本约束
3.2 进度效应:晚婚晚育、单身主义等削弱生育基础,婚姻匹配难
3.3 不孕效应:不孕不育削弱生育能力
3.4 成本效应:住房教育医疗等直接成本高,就业与家庭矛盾提高机会成本
4 国际经验:鼓励生育效果如何?
4.1 OECD经验:鼓励生育哪招最管用?
4.2 法国:积极推进家庭和工作的平衡,总和生育率位居发达国家前列
4.3 德国:鼓励男女共担育儿责任,提高生育支持力度,近年生育率明显提升
4.4 日本:传统性别分工激化工作与家庭矛盾,总和生育率跌破1.3,陷入“低生育陷阱”
5 启示:全面放开并鼓励生育刻不容缓,加快构建生育支持体系,切实减轻生养育孩子负担
正文
1 中国70年生育政策演变:从鼓励到严控到放松再到构建生育支持体系
1949年以来,中国生育政策经历了从鼓励生育到宽松计划生育到严格计划生育到放松计划生育再到生育支持五个阶段。
第四阶段(2014年-2020年):放松计划生育阶段,从“单独二孩”到“全面二孩”。2013年2013年机构改革将卫生部与国家计划生育委员会合并为国家卫生和计划生育委员会,同年11月中共十八届三中全会决定启动“单独二孩”政策。因效果不好2016年推行“全面二孩”政策,《人口和计划生育法》修订为“国家提倡一对夫妻生育两个子女”。2018年不再保留国家卫生和计划生育委员会,组建国家卫生健康委员会,这是自1981年国家计划生育委员会组建以来,国务院组成部门中第一次没有“计划生育”名称。
第五阶段(2021年至今):生育支持阶段,“放开三孩”,加快构建生育支持体系。2021年5月31日,中共中央政治局会议指出,进一步优化生育政策,实施一对夫妻可以生育三个子女政策及配套支持措施。6月,《中共中央、国务院关于优化生育政策促进人口长期均衡发展的决定》指出,实施一对夫妻可以生育三个子女政策,并取消社会抚养费等制约、清理和废止相关处罚,配套实施积极生育支持措施。这标志着政策开始向鼓励生育转变。2022年8月,《关于进一步完善和落实积极生育支持措施的指导意见》,强化“三孩”政策及配套支持措施。二十大报告中强调“优化人口发展战略,降低生育、养育、教育成本”。2024年10月,国务院办公厅印发《关于加快完善生育支持政策体系推动建设生育友好型社会的若干措施》(以下简称《若干措施》),从生育服务支持,育幼服务体系,教育、住房与就业,以及生育友好型社会氛围4个维度,提出13条构建生育支持体系的具体措施,加快完善生育支持政策体系,推动建设生育友好型社会。11月27日,国家卫生健康委召开会议落实国务院办公厅《关于加快完善生育支持政策体系推动建设生育友好型社会的若干措施》,提出各地各部门要统筹谋划,推进各项政策措施落地见效。12月11日,中央经济工作会议在2025年重点任务中提出“制定促进生育政策”。
自放开三孩以来,我国生育支持措施主要集中在经济支持、服务支持、时间支持、文化支持四个方面。
经济支持方面,提供个税抵扣和生育补贴,需要国家层面拿出GDP的2%以上资金进行支持。全国层面,2022年,国家将3岁以下婴幼儿照护、子女教育费用纳入个人所得税专项附加扣除,2023年将扣除标准从1000元/孩/月提高到2000元/孩/月。地方层面,当前23个省份的近60个城市和地区探索实施生育补贴制度,其中浙江和湖北地区政策出台密集。另外,吕梁市鼓励适婚年龄女性结婚,2025年1月1日起,在吕梁市登记结婚(双方均为初次登记)且女方年龄在35周岁及以下的夫妇,给予1500元的奖励。此外,辅助生殖得到政策支持,31省份实施或研究将辅助生殖纳入医保支出。《若干措施》提出“制定生育补贴制度实施方案和管理规范,指导地方做好政策衔接”,考虑地方财力不足及人口流动的税收跨区贡献等因素,生育补贴应在国家层面实施,可拿出GDP的2%以上资金进行支持。
服务支持方面,增加普惠托育服务供给。国家“十四五”规划提出“2025年千人口托位数4.5个”的目标。2020-2023年千人托位数从1.8个增长至3.4个,已完成至目标的四分之三,但省际差异和国际差异显著。各省层面,12个省份超过全国平均值3.38,河北省为全国最高,达到4.17个;其次是江西省和山东省,分别为4.1个和4个。国际对比看,法国2023年千人口托位数达32.1,日本24.5,加拿大15.5,中国托育服务供给仍有较大提升空间。
时间支持方面,延长各类生育相关假期,设立男性陪产假和父母育儿假,探索成本共担机制。各地普遍延长产假至158天及以上,超半数省份生育津贴支付期限不低于158天。此外,还设立15天左右配偶陪产假和5-20天父母育儿假。云南、河南、江西、甘肃等省份,给予男方护理假30天,处于全国前列。男性育儿或陪产假期增加,有助于提高男性育儿参与度,减轻女性育儿负担。《若干措施》提出“建立合理的成本共担机制”, 通过健全国家、单位、家庭、个人和社会的成本共担机制,减轻用人单位成本压力,减少职场性别歧视,更好发挥生育假作用。
文化支持方面,形成正向婚育价值观、营造婚育友好的社会舆论氛围。中央层面,通过各项宣传活动倡导良好的生育氛围和科学理性的婚恋观念,民政部倡导地方整治高彩礼等问题。地方层面,上海、广东、陕西等多省积极宣传生育相关政策,开展“国际家庭日”等活动,提高生育意愿和生育知识水平。《若干措施》提出“营造生育友好社会氛围”,包括积极构建新型婚育文化、加强社会宣传倡导等,有助于社会形成正向婚育价值观、营造婚育友好的社会舆论氛围。
2 生育情况:生育率低迷,年轻人生育意愿低,育龄妇女规模下滑,出生人口连续下滑
中国总和生育率从1970年代之前的6左右,降至1990年的2左右,再降至2010年后的1.5左右,2020年跌破1.3,2023年降至1.0左右,不足更替水平(2.1)的一半,全球倒数第二。总和生育率指每个妇女一生平均生育子女数,放开二胎前,很多不符合计生政策生了二胎的家庭,为避免处罚,在人口普查时瞒报二孩,导致官方数据低估总和生育率。我们此前基于教育部门的小学生入学数据修正出生人口数(2000-2011年),再经由生育模式将出生人口拆解为各年分年龄分孩次的出生人口,并通过漏报率修正由此计算各年分年龄段分孩次生育率,加总得出修正的2000-2018年总和生育率。随着全面二孩、全面三孩政策放开,瞒报漏报情况逐渐消失。与总和生育率相关的一个指标是保持人口规模不变的世代更替率,发达国家人口世代更替率为2.1左右,中国因男女性别比和女性存活率差异为2.2左右。根据我们估算,2016年总和生育率冲高至1.7、较2015年明显上升,2017年略降,2018年明显下降至1.5左右,2019年基本持平,2020年仅1.3,2021年1.15,2022年约1.05,2023年1.0左右。
终身生育率下降,1946年和1970年出生的女性终身生育率分别为2.81和1.61。总和生育率采用假设一代人法,反映的是当年的生育水平。如果要衡量某一个年代育龄妇女度过育龄阶段后的的实际生育水平,可以使用终身生育率,计算方法为某个地区某个时点已经度过育龄期(超过49岁)的一批妇女平均每人所生育过的孩子数目。根据人口普查数据,1946年出生的女性终身生育率2.81,1950年出生的女性降至2.48、1960年降至1.85、1970年降至1.61。此外,女性终身不孕率提升。根据2023年第三届中国人口与发展论坛提到的数据,女性终身无孩率快速上升,2015年为6.1%,2020年接近10%。
世代生育意愿下降,年轻一代生育意愿低,00后平均打算生育子女数仅1.48个。2021年国家卫生健康委调查显示,育龄妇女生育意愿继续走低,2017、2019、2021年平均打算生育子女数为1.73、1.76、1.64个,作为生育主体的“90后”、“00后”仅为1.54个和1.48个。
值得注意的是,中国生育率的下降速度在全球靠前。根据联合国数据,1950-2023年,美国总和生育率从3.1降至1.6,日本从3.6降至1.2,印度从5.7降至2.0,远小于中国从5.8到1.0的降幅。与墨西哥、巴西、马来西亚、俄罗斯等人均GDP相近的国家相比,中国总和生育率仍然偏低。
1)分孩次看,一孩生育率持续走低、2010-2022年一孩生育率从0.9降至0.6,全面二孩政策消退、2017-2022年二孩生育率从0.9降至0.3,三孩政策效果尚未显现。我们通过漏报率修正计算了2000-2022年分孩次生育率。1)一孩总和生育率明显下滑。2010年降至0.9,2022年降至0.6,意味着不少年轻人连一孩都不愿意生,而没有一孩就不会有二孩、三孩。2)全面二孩政策消退。2013-2017年二孩生育率从0.5提升至0.9,二孩总和生育率明显回升,这主要在于二孩政策放开后,75后较强的二孩生育意愿集中释放。但是2017年之后二孩政策效果逐渐消退,二孩生育率见顶回落至2022年的0.3。3)三孩政策效果尚未显现。
2)分年龄段看,20-24岁妇女生育率降幅最大,主力育龄妇女为25-29岁,2022年该年龄段生育率为81.2‰。在人口学上,育龄妇女一般指15-49岁的女性,不同年龄段妇女生育水平是不同的,例如,30岁妇女生育水平通常高于40岁妇女。分年龄组生育率=一年内某年龄组妇女生育的孩子数/该年龄组妇女的年平均人数。根据大普查数据,2000-2020年20-24岁妇女生育率从114.5‰降至55.2‰,降幅超过一半;25-29岁妇女生育率从86.2‰升至99‰,小幅正增长;30-34岁妇女生育率从28.6‰升至95.1‰,大幅正增长,反映了女性生育年龄明显推迟。根据抽样调查数据,2022年,15-19岁、20-24岁、25-29岁、30-34岁、35-39岁、40-44岁、45-49岁妇女生育率分别为3.5‰、32.6‰、81.2‰、58.6‰、28.2‰、5.5‰、0.7‰,25-29岁妇女生育率最高。
3)分教育水平看,受教育水平越高、生育率越低。根据七普数据,2020年未上过学、小学、初中、高中、大学专科、大学本科、硕士研究生、博士研究生学历妇女的平均活产子女数分别为为2.2、2.0、1.6、0.9、0.8、0.6、0.6、0.6。此外,分教育水平的生育率差距在不断收窄。
4)分区域看,黔桂藏生育率最高,京沪津、黑吉辽生育率垫底,各地总和生育率差距明显缩小。1990年有20个省级以上单位总和生育率超过2.1,2020年仅贵州总和生育率超过2.1,其他省级以上单位总和生育率均不足更替水平。其中广西、西藏总和生育率均超过1.9,而上海、黑龙江、北京、吉林、辽宁、天津则不到1。1990年最高和最低生育率差为2.89,2020年降到1.38,各地生育率差距明显缩小。
5)分城乡看,乡村生育率高于城市,但明显低于更替水平。从总和生育率看,2020年城市、镇、乡村分别为1.12、1.40、1.54,2022年分别为0.90、1.17、1.26。分孩次看,2020-2022年城市、镇、农村的一孩生育率分别从0.6、0.65、0.66变为0.56、0.65、0.68,城市一孩生育率下降、农村有所提升;二孩生育率分别从0.45、0.6、0.63变为0.26、0.38、0.37,二孩生育率均大幅下降;三孩生育率分别从0.06、0.15、0.25变为0.07、0.14、0.21,城市三孩生育率小幅提升,镇和农村下降。
育龄妇女已见顶回落,2013-2022年主力育龄妇女年均减少约352.7万人。1982年中国15-49岁育龄妇女规模为2.5亿,到2011年达3.8亿人的峰值,2022年降至3.1亿人,2011-2022年育龄妇女年均下降618.9万人。其中,处于生育旺盛期的20-35岁女性数量也呈现波动减少的趋势,1982年主力育龄妇女规模为1.2亿人,到1997年达到峰值1.9亿人,经历短暂下降后又达到2013年的小峰值1.7亿人,此后将至2022年的1.4亿人,2013-2022年,主力育龄妇女规模年均减少352.7万人。
生育主力出生在1987-1995年,一孩生育主力出生在1989-1997年,90后逐渐成为生育主力。根据人口普查长表数据,2000年生育主力人群为21-28岁,出生在1972-1979年,合计出生人口占比约71.1%;2010年生育主力人群为22-29岁,出生在1981-1988年,合计出生人口占比约56.7%;2020年生育主力人群为25-33岁,出生在1987-1995年,合计出生人口占比约64.4%。主力生育人群从70后变为90后,此后逐渐过渡到00后。分孩次看,2020年一孩生育主力人群为23-31岁,出生在1989-1997年;二孩生育主力人群为27-34岁,出生在1986-1993年;三孩及以上生育主力人群为27-36岁,出生在1984-1993年。
随着婴儿潮期间出生的人口逐渐退出育龄阶段,育龄妇女进入快速减少期,2030年、2050年主力育龄妇女较2022年分别减少17.4%、37.4%。由于出生人口进入育龄期的数量会直接影响育龄妇女的数量,对主力育龄妇女数量的影响较为明显,数据显示,出生人口滞后27年的走势与主力育龄妇女走势几乎同步,未来一段时间,1988-1994年间婴儿潮期间出生的人口仍是我国生育主力,但后续进入育龄期的女性在持续减少,主力育龄妇女数量持续下降。根据育娲人口《中国人口预测报告2023》“中方案”,预计到2030年育龄妇女数量降至3亿、主力育龄妇女数量降至1.2亿,较2022年分别下降3.8%、17.4%,2050年分别降至2.1亿、0.9亿,较2022年分别下降31.5%、37.4%。在此背景下,出生人口下降压力较大。
全面二孩政策不及预期、三孩政策效果并未显现,未能扭转中国出生人口下降趋势,生育堆积效应已基本结束,出生人口自2017年以来连续七年下降,2023年出生人口902万人,比2022年减少54万人,继续创新低。新中国成立以来,中国先后出现三轮婴儿潮,分别为1950-1958年的年均2100万,1962-1975年的年均2628万,1981-1994年的2246万,之后逐渐下滑至2003-2012年的1600万上下,其中2012年为1635万。第四轮婴儿潮原本应在2010年后出现,但因长期严格执行的计划生育而消失。在上述背景下,独生子女政策终于有所松动,2013年末中央决定实施单独二孩政策,2015年末中央决定全面放开二孩,但效果不及预期,“单独二孩”和“全面二孩”政策均未能扭转低迷生育趋势。2013-2015年出生人口分别为1640、1687、1655万。2015年末中央决定全面放开二孩,出生人口在2016年达1786万、创2000年以来峰值;但2017年开始,出生人口连续七年下滑,至2022年已跌破千万大关,2023年902万,比2022年减少54万人,继续创历史新低。
由于生育堆积效应逐渐消失、生育率低、育龄妇女规模持续下滑等,如果没有实质有效的鼓励生育政策出台,中国出生人口的下降趋势较难扭转。根据育娲人口《中国人口预测报告2023》,如果没有实质有效的鼓励生育政策出台,中国出生人口将在几年内跌破700万,预计到2050年跌破500万、2100年仅不到100万。中国现在的出生人口只有印度的一半不到,按此趋势,到本世纪中叶只有印度的三分之一,到2100年可能不到印度的四分之一。
分孩次看,一孩出生数占比已经恢复到高于二孩占比的常态。我们根据出生人口漏报率修正了分孩次出生人口占比,全面二孩政策以后,二孩占比骤升,超过一孩,2015-2017年一孩占比从52.1%降至40.7%,二孩占比从40.3%骤升至52.1%。在生育堆积效应消失后,一孩出生数占比已经恢复到高于二孩占比的常态,没有一孩哪来的二孩。根据国家卫健委数据,2022年一孩、二孩、三孩占比分别为46.1%、38.9%、15.0%。
分省看,广东出生人口数量遥遥领先,河南、山东、河北等人口大省出生人口同比降幅介于5%-10%。从出生人口看,2023年出生人口前三的省份分别为广东、河南、山东,分别为103万、69.5万、61万人,合计占全国的25.9%,仅广东省出生人口超百万,连续六年保持出生人口全国第一。从出生人口变动看,2023年吉林、黑龙江、和内蒙古四省出生人口同比降幅超过10%,河北、江苏、安徽等13个省级以上区域出生人口降幅介于5%-10%,仅海南、云南、新疆三地出生人口同比正增。
3 为什么不生?——生育基础削弱、生育成本约束
为了更好地理解影响生育率的因素,我们借鉴人口转变理论、莱宾斯坦的孩子成本收益理论、贝克尔的孩子数量质量替代理论、伊斯特林的供给需求理论和邦戈茨的低生育率模型等,参考人口学者李建明(2009)的思路提出一个生育行为动力模型,将影响生育率的因素分为政策效应、进度效应、不孕效应、意愿生育、非意愿生育,其中进度效应、不孕效应影响生育基础,生育意愿受生育成本、收益、性别偏好等影响,非意愿生育主要受避孕节育技术的影响,现代社会随着避孕技术的普及以及人们受教育水平的提升等,非意愿生育明显下降。
根据驱动生育率下降主导因素的变化,可以将人类历史划分为四个阶段:
1)高死亡率驱动阶段,人们需要以高生育率抗衡高死亡率,总和生育率多在6以上。农业文明时期生养孩子的直接成本很低、农业生产的闲暇时间多、机会成本低。而且劳动密集型的农业生产模式决定生养子女的预期经济收益高,农民只能依靠养儿防老,家族地位也与人丁是否兴旺密切相关。公共卫生条件落后、战争频繁等因素导致死亡率高达20‰或30‰以上,这使得人民不得不以高生育率抗衡高死亡率。
2)死亡率下降驱动阶段,人们认识到低生育率也能保证收益最大化,总和生育率从6以上降到3左右。随着公共卫生条件大幅改善、医疗技术大幅进步,死亡率持续大幅下降,人类不再需要以高生育率对抗高死亡率,生育率随着避孕节育技术进步而下降。从国际经验看,这种自然转变大多有15-25年的时滞。1950-1970年中国死亡率大致从约20‰降至8‰,1970-1978年中国总和生育率从5.8降至2.7。
3)功利性生育消退阶段,人们的生育行为更接近情感需求,并重视子女质量提升,总和生育率大致从3降到2左右。由于死亡率已降至低水平,影响生育行为的主导因素转变为收益问题。随着经济社会现代化发展,生养孩子的直接成本上升,特别是受教育程度普遍提高后、女性更多参与就业使得生育孩子的机会成本上升;而在收益方面,精神收益与收入基本不相关,功利性收益下降,导致意愿生育数下降。并且,收入上升使得家庭对孩子质量的需求更大。这逐渐使得家庭的生育行为逐渐远离功利,接近一男一女两个孩子的情感需求,总和生育率大致降到2左右。中国这种转变大致发生在1979-1990年,除计划生育政策影响外,还在于改革开放后工业化、城市化快速推进,乡镇企业发展以及农村人口大量迁向城市打工。
4)成本约束的低生育率阶段,总和生育率降至更替水平2以下,低于意愿生育水平。在现代社会,生育率的进一步下一方面是因为生育意愿数的减少,另一方面成本提高导致人们的生育意愿不能完全实现。实际生育水平与意愿生育水平的差距决定于成本的高低,可以用生育实现率来表示。数据显示,2017年、2019年、2021年我国的生育实现率分别为87.2%、77.3%、63.3%,呈下降趋势。
2)晚育现象日益突出,2000-2020年女性平均初育年龄从24.3岁推迟至27.9岁,平均生育年龄从25.8岁推迟至29.7岁。2000年主要初育年龄、主要生育年龄均为20-27岁,生育一孩数、生育子女数占比分别为83.2%、71.7%。而到2020年,主要初育年龄推迟至23-31岁,且生育一孩数占比降至69.5%;主要生育年龄推迟至25-33岁,且生育子女数占比降至64.8%。并且,2000-2020年30岁及以上高龄产妇的生育一孩数占比从5.7%增至近34.3%,生育子女数占比17.3%增至50.0%。从人口普查数据看,2000年生育一孩、二孩、三孩及以上的平均年龄分别为24.3、29.0、30.9;2020年分别为27.5、30.3、32.1岁。
3)因男女比例失衡、城市高房价、农村高彩礼等原因造成婚姻市场匹配困难,城市“剩女”和农村“剩男”规模快速增加,学历越高、“剩下”的概率越大。在婚姻市场匹配中,女性多偏好不低于自身条件的男性,男性多偏好不高于自身条件的女性。这意味着即便婚姻市场男女性别比平衡,条件最好的女性和条件最差的男性也可能被剩下。1990年中国30岁及以上未婚女性仅为46万,2000年超过154万,2020年攀升至1042.4万;其中,30-34岁女性未婚率从0.6%攀升至9.3%。从城乡分布看,2020年城市30岁及以上女性未婚率为3.7%,明显超过建制镇的1.7%、农村的1.2%;农村30岁及以上男性未婚率7.5%,明显高于城市的6.8%、镇的5.3%。从受教育程度看,2020年30岁及以上研究生学历女性未婚率高达14.4%,远高于本科学历及以下女性未婚率的1.8%。
中国临床对不孕不育定义为世界卫生组织标准,即男女双方有生育意愿、经过12个月及以上的规律无保护性生活后未受孕。不孕不育分为原发性和继发性两种;其中,原发性不孕指未曾怀孕过且不能生育的现象,继发性不孕指过去曾经怀孕过,但再也无法怀孕的现象。女性不孕的原因主要包括输卵管异常、子宫内膜异位、反复人工流产导致子宫内膜炎症粘连病变等,男性不育的原因主要包括精液异常、性功能异常、免疫因素等。
中国不孕不育症患病率高于全球平均水平,位于亚太国家前列。《柳叶刀》(The Lancet)显示,2021年中国每十万人中就有3135.64人患有不孕不育症,在亚太主要国家中排名前列,远高于全球平均水平;成因分布中,男性30%,女性50%,男女共同原因20%。男性方面,日夜颠倒、久坐、不锻炼、长时间使用电子产品、吸烟、酗酒、环境污染如微塑料、高强度辐射等均会导致男性精子质量下降。多个中国三甲医院样本研究表明男性精子质量正在不断下降。女性方面,最佳生育年龄在20-30岁之间,35岁以上的女性属于高龄产妇,多项研究表明,不孕率随着年龄增加而急剧上升。根据UpToDate,中国15-34岁女性的不孕率约为7.3%-9.1%,而35-39岁女性的不孕率直升至25%,40-44岁女性则高达30%。
随着医疗技术不断进步,药物治疗、试管婴儿、人工受精等方法使得不孕不育问题得到部分对冲。目前治疗不孕不育的主要方法有药物治疗、手术治疗和辅助生殖治疗三种方式,辅助生殖一般作为常规药物和手术方式未见成效后的最终解决方案,其成功率能达到40%-60%。但是考虑到价格、成功率等因素,部分辅助生殖的需求无法释放。根据育娲人口《中国辅助生殖研究报告》,不孕患者在治疗过程中最看重的因素为治疗成功率、诊所服务水平和价格与补贴,分别有85.5%、46.1%、33.4%的患者选择;而不孕患者放弃使用辅助生殖治疗的原因有价格太贵、成功率低、心理负担大等,分别有55.7%、48.9%、41.1%的患者选择。
住房、教育、医疗等直接成本高是抑制生育行为的“三座大山” ,女性劳动参与率较高但就业权益保障不够,导致机会成本高,独生子女夫妇“四二一”的家庭结构养老负担重、挤压生育意愿。生育的直接成本、机会成本、时间成本高,直接导致生育意愿和生育水平下降,几乎是全球最高的。
1)生育成本全球前列,沪京浙生育成本高,挤压生育意愿。生育成本既包括从怀孕到分娩的成本(即“生的成本”),也包括养育和教育成本(即“育的成本”),生育成本是影响育龄家庭生育意愿的最重要因素之一。育娲人口的《中国生育成本报告2024》显示,全国家庭0-17岁孩子的养育成本平均为53.5万元;0岁至大学本科毕业的养育成本平均为68万元。分区域看,上海平均养育成本最高,达101万元;北京紧跟其后,平均养育成本近93.6万。区域养育成本与总和生育率呈负相关,区域养育成本越高、总和生育率越低,上海、北京养育成本全国前列,总和生育率较低,2020年分别为0.74、0.87;黑吉辽养育成本与人均GDP的比值较高,总和生育率也较低,2020年分别为0.76、0.88、0.92。通过对比不同国家抚养一个孩子至刚年满18岁所花的成本相对于人均GDP的倍数,在统计的14个国家中,估算中国抚养成本/人均GDP为6.3,高于除韩国以外的所有国家。
2)女性就业不平等,就业权益保障不足,生育机会成本高。生育、看护、培养孩子需要花费大量的时间和精力,这即为家庭、女性的机会成本。女性需要更多平衡职场和家庭,已婚未育女性在职场更易遭受性别歧视。女性劳动参与率与生育率的关系可主要分为两种情况:一是女性参与劳动为家庭带来收入效应,有利于生育。二是在性别歧视度较高的情况下,女性劳动参与率越高,生育的机会成本越大,女性越不愿意生育。根据国际劳工组织统计,1990-2022年中国女性劳动参与率(15岁及以上)从73.2%降至61.1%,但在全球仍然处于较高水平。2022年全球女性劳动参与率为47.3%,美国、欧盟、日本、印度分别为56.5%、51.9%、54.0%、24.0%。与此同时,尽管中国保护女性就业权益的相关法律法规不少,但目前女性在职业发展中仍存在婚育方面的歧视。根据OECD数据,2021年OECD国家平均性别工资差距12%,其中美国、加拿大、英国和澳大利亚分别为16.4%、16.1%、13.3%、11.3%。根据BOSS直聘研究院在2022年3月发布的《2021年中国职场性别薪酬差异报告》,中国城镇就业人群性别薪资差距为22.9%,这在OECD国家处于前列。
3)普惠托儿所奇缺,家庭义务教育负担重,生育时间成本高。第一,我国严重缺乏3岁以下的托幼服务,家长需要花费大量时间成本照看孩子。根据育娲人口发布的《中国教育与人口报告2022》,我国3岁以下婴幼儿入托率仅为5.5%左右,供给缺口非常大,而经合组织国家3岁以下婴幼儿入托率平均为35%,欧盟国家3岁以下婴幼儿入托率平均为32.7%。相比来说,中国现有的入托率处于垫底位置,托幼服务严重不足。第二,教育内卷,家庭在义务教育阶段的投入大。根据育娲人口估算,中国小学到高中的公共教育开支占GDP的比例大约是2.6%,在OECD国家中处于中下水平。相比之下,中国家庭在义务教育阶段的经济支出却并不低,为了能够挤入录取率只有60%的普通高中,学生与家长均在付出高昂的金钱与时间成本。根据OECD数据,京沪江浙学生每周学习时间达到57小时。相比之下,美国学生每周学习时间为48小时,英国为43小时,日本为41小时。超高学习市场虽然换来了更好成绩,但是学生身心健康方面却大打折扣。
4)房价攀升,居民债务压力快速上升,2004-2023年房贷收入比从16.2%增至50.3%;北上广深房价收入比全球前列,房贷压力高。1998年房改以来,房价总体保持大幅上涨,给家庭抚养孩子和为子女结婚购房带来了很大压力,1998-2023年全国新建商品住宅均价从1854元/平上涨至10864元/平。2004-2023年中国个人购房贷款余额从1.6万亿元增至38.2万亿元,增长23倍,占居民贷款余额的比例大致在50%左右。房贷收入比(个人购房贷款余额/可支配收入)从16.2%增至50.3%,带动住户部门债务收入比(居民债务余额/可支配收入)从29.0%增至144.9%。现实中还有不少居民通过消费贷、信用贷等形式凑集购房资金,实际的房贷收入比可能更高。根据Numbeo数据,中国内地一线城市绝对房价、相对房价位居前列,北上广深市中心房价收入比分别为33、44、37、32,远高于纽约、伦敦、东京的12、15、11,且居民房贷压力居全球前列,居民抵押贷款占收入比例均超290%,是纽约、伦敦、东京的3-4倍。
4 国际经验:鼓励生育效果如何?
OECD国家鼓励生育政策体系往往以设立专门机构为基础,政策主要包括提供男女平等育产假、提高经济补贴(现金、税收减免)、提供托幼服务、促进就业性别平等等四个方面。不少国家已设立专门的家庭事务部门,如德国1995年设立德国家庭事务、老年人、妇女和青少年部;英国于1997年在内政部中设立专门的家庭政策单位等。中国自1981年开始设立控制人口的国家计划生育委员会,2013年改为国家卫生和计划生育委员会,2018年改为国家卫生健康委员会。生育支持的主要政策如下:
第一,完善休假制度。2022年OECD国家女性平均产假18.5周、育儿假32.3周;男性平均陪产假2.3周、育儿假8.1周。育儿假一般在产假之后使用,时间更长。各国在休假期间提供的薪资水平存在差异,统一调整成平时薪资的100%以进行横向对比,OECD各国女性总假期平均为30.3周,男性为6.3周,其中,爱沙尼亚、匈牙利总假期长度达85周、68周,排名居前;爱尔兰、澳大利亚分别为8.0、7.7周,排名倒数。
完善男女共担育儿假能够鼓励夫妻共同承担家庭事务和育婴责任,有助于缩小男女性在生育问题上的差距。女性休假长度和生育率高低相关性很弱,其中原因在于延长女性休假时间与保障其就业权益存在一定矛盾。产假过长可能会让女性在职场中面临更大的歧视和排斥,提高就业门槛、降低职业升迁机会。因此,保障女性休假必须与规范劳动力市场、加强女性劳动权益保障、完善父亲陪产制度的举措同步推进。如法国有5周男性陪产、26周男性育儿假,北欧的丹麦、瑞典等国还有较长的父母双方共享假期。
第二,提供经济补贴,2019年OECD国家家庭福利开支与GDP的比重约2.29%,家庭福利开支比例与生育水平存在一定正相关性。家庭福利补贴包括现金补贴、税收减免等。2019年除土耳其、墨西哥外OECD国家家庭福利开支占GDP比例均在1%-4%范围,平均为2.3%,其中法国为3.4%、比重最高,土耳其为0.5%、比重最低。家庭福利开支占比越高的国家,生育水平越高。如法国2019年家庭现金福利开支占比为3.44%,总和生育率为1.83;而韩国家庭福利开支占比为1.56%,2021年总和生育率为0.92。
第三,大量兴建托幼机构,2020年OECD国家0-2岁入托率平均36%,入托率越高、生育率越高。大部分OECD国家通过政府新建托幼机构和鼓励私营托幼机构发展来支持生育,2020年OECD国家大部分0-2岁入托率在10%-70%之间,平均为36.0%。此外,新加坡、澳大利亚等国还出台政策鼓励(外)祖父母隔代照料孩子,以减轻父母压力。日本、韩国近年大力扶持托育,提供几乎免费的托育政策,入托率分别从2010年的25.3%、38.2%提升至2019年的41.3%、65.2%,但仍未扭转低生育情况。
第四,加强女性就业权利保护、缩小职场性别歧视。男女就业差距越小,生育率越高。OECD国家重视女性就业权利保护,如瑞典政府主导的公共服务事业为女性提供了大量的就业岗位,德国、韩国、日本、新加坡都为产后女性的再就业提供培训等。2002-2021年OECD国家的男女劳动参与率差距从17.0%降至10.5%,男女收入差距从17.7%下降至12.0%。一般而言,男女就业差距越小、工资差距越小,意味着女性的就业权利得到更好保障、生育率更高。如2021年瑞典男女劳动参与率差距4.1%、工资差距为7.4%,总和生育率1.7;而韩国男女劳动参与率差距17.5%、工资差距31.1%,总和生育率不足1;日本男女劳动参与率差距12.6%、工资差距22.1%。
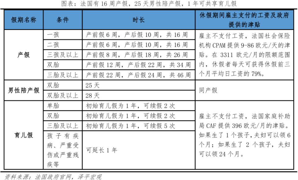
法国的生育支持政策如下:1)保障假期,设置16周产假、25天陪产假和1年的夫妻共享育儿假。法国从1910年开始设立产假。根据法国政府官网,目前法国设置了16周产假,包括产前假6周和产后假10周。如果子女数多或生育多胎,产假最高可至46周。产假期间雇主没有提供工资义务,法国社会保障局 (SSA)来支付所有款项。具体金额取决于休假者的工资,休假津贴的计算方法为雇员产假前最后三个月的工资总额除以91.5,确定日工资,不能超过 89.03 欧元或低于 9.66 欧元。产假结束后,员工工资不能有变动,如果产假期间有加薪安排,那么母亲返岗后也应有加薪。关于陪产假,法国政府于2020年9月份将陪产假期限延长至25天,包括分娩后四天的强制休假以及分娩后六个月的21天休假,如果是多胞胎,陪产假延长为28天,期间可获得和产假一样的每日津贴。此外,法国父母还可以享受一年的额外育儿假,最多可申请延长两次。此期间,父母每月可获得约400欧元的基本补贴。
2)发放经济补贴,涵盖出生、养育、托幼、父母收入损失等多方面,2019年法国家庭福利开支占GDP比重达3.4%,在OECD国家中排名第一。目前法国已建立比较完善、多样化的津贴制度,涵盖幼儿出生、养育、托幼、对父母收入损失的补贴等多个环节,且补贴金额依据家庭收入和孩子数量等存在明显差异。根据OECD数据,2019年法国家庭福利开支占GDP比重为3.4%,在OECD国家中排名第一,高于OCED平均水平的2.3%。从资金来源看,法国的家庭福利被纳入社会保障体系中,资金来源以社保缴费为主,国家财政、社会捐赠等为补充。根据法国家庭补助局的数据,2018年家庭福利的资金来源分别为社会分摊金、国家及各部门报销、税收的比例分别为34%、43%、23%。
3)完善的儿童托幼服务体系,法国2020年0-2岁入托率达58.1%,远高于OECD水平。法国的儿童托幼服务体系齐全,包括:集体托儿所等集体接待机构、幼儿园助理等家庭接待机构;保姆等家庭看护、“娱乐接待员”等。无论采取哪种方式,法国家庭津贴基金(CAF)都会提供资助,如请保姆到家中照顾孩子,雇主最少仅需出15%的费用。根据OECD数据,2020年法国0-2岁入托率为58.1%,在所有OECD国家中排名第六,高于OECD平均水平的36%。
4)大企业携手打造家庭友好型企业氛围,法国男女劳动参与率差距不到10%。2012年,法国约400家大企业签署了《公司父母雇员章程》,覆盖约300万员工,占劳动力比例约10%,为雇员制定灵活的工作时间和最低工作时间;反对工作狂性质的企业文化,拒绝超长时间的工作和加班;推动女性雇员的升迁;推动父亲使用全薪的陪产假等。根据OECD数据,2021年法国劳动参与率差距仅5.5%、小于OECD平均的10.5%,性别工资差距11.8%、小于OECD平均的12%。
5)移民占比约10%,其中41%来自非洲,对法国生育率提升也起到一定作用。根据法国统计局,2022年法国约700万移民,占总人口的比重从1946年、1975年的5%、7.4%上升至2022年的10.3%。其中居住在法国的移民中有48.2%的移民来自非洲,32.2%来自欧洲。来自阿尔及利亚、摩洛哥、突尼斯的移民占比为12.5%、11.9%、4.7%,北非移民生育率较高,为法国生育率回升起到不可忽视的作用。并且,法国的移民从男性为主发展到以女性为主,1968-2022年女性移民占比从44%上升至52%。
4.3 德国:鼓励男女共担育儿责任,提高生育支持力度,近年生育率明显提升
德国从21世纪初开始重视人口问题,学习北欧国家,大力提高生育支持力度,总和生育率有所提升。一战后由于纳粹政府实施积极的人口政策,德国人口总量增加,1939至1933年增加5.2%。1940-1960年代,二战期间人口面临负增长,随着战后婴儿潮来临,1959-1965年,总和生育率从2.1增至2.5,期间出生人口约130万人。此后伴随经济增长、女性受教育水平提升、家庭观念转变,女性生育意愿快速下降,1970-1993年总和生育率从2.1降至1.29,期间人口迎来负增长。2002年,德国联邦议会《人口变迁调查报告》提交后,德国社会才认识到人口问题。2003年,德国成立了“家庭政策联盟”,明确将人口结构目标和劳动力市场目标纳入家庭政策议程,政府实施一系列促进家庭人口增长的刺激计划。2007年,德国开始向北欧国家学习,提升夫妻领取生育津贴的灵活性。至2016年,德国总和生育率升至1.6,此后小幅下降,仍高于1.3。
德国提供的生育支持措施如下:
1)提供14周产假和男女平等的父母育产假。根据德国政府官网,目前德国设置14周产假,包括产前6周、产后8周,如果是多胞胎,产后产假期限延长4周。产假期间,雇员不工作,由法定健康保险支付生育津贴最多13欧元/天,如果此前净工资高于13欧/天,则差额部分由雇主支付。此外,父母在孩子三周岁前有最长三年的育儿假,假期期间劳动义务暂停,公司为休假父母保留职位。并且,父母可将最多24个月的假期推迟到孩子在3-8周岁的时段休,休假灵活性高。在育儿假期间,有两个收入来源,一个是领取父母津贴,另一个是从事每周不超过32小时的兼职工作。父母津贴领取比例为出生前净收入的65%、比例根据工资进行调整。为了鼓励夫妻双方共同照看小孩,如果双方均在孩子出生后照顾孩子并从事兼职工作,还可以多领取2-4个月的伴侣合作奖金。
2)子女津贴或税收减免,目前所有孩子均可领取250欧元/月的补贴(0-18岁),大约可覆盖0-18岁孩子抚养成本的37%。从补贴额度看,2023年之前,根据德国联邦子女津贴法的规定,一孩、二孩的津贴为219欧元/月,三孩为225欧元/月,从第四个孩子开始为每孩250欧元/月。2023年新的补贴规定为,所有孩次均为250欧元/月。从领取期限看,子女津贴的发放期限是孩子0-18岁,如果孩子失业则领到21岁、如果孩子正在接受教育则领到25岁。税收减免包括基本扣除(根据工资决定)、托儿费扣除(4000欧元/孩/年)、学费扣除(5000欧元/孩/年)、雇佣保姆扣除等。根据德国联邦统计局2019年的数据,抚养一个孩子至18岁共需要花费近15万欧元,其中6岁以下、6-12岁、12-18岁分别花费587欧元/月、686欧元/月、784欧元/月,目前德国儿童福利金为250欧元/月,大约可以覆盖0-18岁孩子抚养成本的36.5%。
3)完善托幼服务,2020年0-2岁入托率近40%。德国一直完善托幼建设,从2013年8月起,满一岁的孩子可获得托幼资助。此外政府还引入“托儿所+”计划,支持托儿所灵活开放时间,满足家庭托幼需求。德国各级政府也在通过各类资助项目加大对孩子照管机构专业人员的招聘和培训。2010-2020年德国0-2岁入托率从26.8%提升至39.2%。
4)构建生育友好型社会,完善生育支持,从住房、教育、社保等领域给有孩家庭支持。在住房领域,德国引入“子女建房津贴”,每个家庭可获得12000欧元/孩的建房或购房补贴。在教育领域,德国在所有联邦州都废除大学学费。在社保领域,有孩家庭领取失业金额度高于无孩家庭;中低收入家庭可享有家庭联保,无需缴纳保险费;23岁无孩投保人在护理保险中需要支付0.25%的无子女附加保险费。
1)二战后日本的家庭政策经历了三个阶段变化:一是1948-1970年,控制人口增长阶段。1947-1949年,日本经历了第一次婴儿潮,三年共出生802万人,出生率由1945年的26.4‰急速上升到1949年的32.9‰。由于粮食紧张、人口压力很大,日本开始研究如何抑制人口增长,1948年日本政府出台《优生保护法》,实行少生优育,放宽人工流产限制;到该年底,日本政府承认了约80种避孕药,此后人工流产变为合法。1949年日本众议院通过“关于人口问题的决定”,决定健全和普及“家庭计划”,免费派发避孕工具以及各种避孕药品推广节育,特别是给低收入家庭。需要注意的是,日本避孕工具是当时流行的杀精药剂。1949年4月,日本成立家庭计划普及会,主要负责派发避孕套。1953年日本设立厚生省人口问题审议会,主要负责在全国普及和推广节制生育。
二是1971-1989年,稳定人口规模阶段。1971-1973年,日本第二次婴儿潮出现。1974年日本总和生育率首次降至更替水平以下,出生率从1973年19.3%大幅下滑至1989年的10.3%,自然增长率从1972年的14.1%下滑至1989年的3.7%。日本逐渐从控制人口转向稳定人口规模,1974年日本厚生劳动省发布《日本人口动向——静止人口》,把静止人口作为人口发展的新战略目标。
三是1990年以来,鼓励生育阶段。1990年日本总和生育率降至1.57,引发社会广泛关注。生育率“1.57”冲击使日本社会认识到低生育率现状,开始鼓励生育,涵盖休假、经济补贴、入托等方面,具体如下:
1)设立14周产假、44周育儿假,及1年男性育儿假。根据日本厚生劳动省,日本女性可以享受产前6周、产后8周的产假。产假期间每可获得等同于休假前的生产津贴。产假后到孩子1岁前,日本女性可休10个月育儿假;育儿假期间实际到手的津贴最多能达到休假前到手工资的80%。另外,日本男性有1年育儿假。如果男性在女性产假期间休育儿假,如果保育园无空位,则可再多半年。育儿假期间补助金是月工资的67%,开始育儿假后6个月变成50%,直至育儿假结束,补助金不仅不需要所得税,还可以免交社保。
2)对有子女家庭提供一次性生育津贴、育儿补贴等,包括50万日元的一次性生育补贴和每月1-1.5万日元的育儿补贴(15岁以下)等,大约可覆盖抚养0-18岁孩子成本约10%。2009年-2011年,日本政府实施了应对生育率下降的紧急措施,将一次性生育补贴从38万日元提升至42万日元,可将补贴直接给医院来支付相关费用。2022年底至2023年初,日本岸田首相宣布将在2023年将一次性生育津贴提升至50万日元(约人民币2.5万日元)。育儿补贴的范围逐渐扩大、金额不断提升,目前符合条件的家庭每月每孩可领约1-1.5万日元的补贴(15岁以下)。此外,日本于2004年引入辅助生殖治疗补贴,补贴金额从2004年的10万日元增至2022年的35万-75万日元,并于2022年4月将辅助生殖纳入国民健康计划,实现不孕治疗的保险适用。根据公开资料显示,日本抚养一个孩子至18岁大约需要花费2000万日元,按照日本现有的育儿补贴标准,育儿补贴仅可以覆盖10%左右的育儿成本。
3)日本通过三次“天使计划”扩大托幼服务,并且制定了“待机儿童零作战”计划。日本1994年实施“天使计划”,在1999年实行了“新天使计划”,2004年实行“天使计划”第三期,着力扩大托幼服务。2001年日本政府制定“待机儿童零作战”计划,2008年制定“新待机儿童零作战”计划,意图将需要进入保育所、但由于设施和人手不足等只能在家排队等待的“待机儿童”降为零。
4)日本为育儿家庭营造较好的企业环境。1999年日本制定了《少子化对策基本方针》,2003年制定了《少子化社会对策基本法》,2004年制定了《少子化社会对策大纲》,改善雇佣环境和社会医疗保健、教育环境、生活环境来促进生育。如员工有3岁以下的孩子,可以向公司申请缩短每天工作时间至6小时;员工有学前儿童,一个月不能加班超过24小时;有3岁以内子女的员工以在线方式居家办公等。
但是,日本鼓励生育政策并没有取得较好的效果,主要是由于生育政策调整缓慢且补贴力度仍不如北欧国家,“男主外、女主内”传统分工固化、男性育儿假有名无实,职场性别歧视。
一是日本错过了调整生育政策的最佳时期。日本总和生育率在1974年跌至更替水平以下,但直到1990年后才开始鼓励生育,且鼓励生育力度相对较弱。而法国总和生育率于1975年跌至更替水平以下,但早在1939年就开始鼓励生育。
二是从补贴力度弱、在OECD国家中倒数。根据公开资料显示,日本抚养一个孩子至18岁大约需要花费2000万日元,按照日本现有的育儿补贴标准,育儿补贴仅可以覆盖10%左右的育儿成本。根据OECD数据,2019年日本家庭福利支出占GDP比重为1.95%,远低于OECD平均值的2.29%。
三是日本家庭模式传统,男性参与育儿不足。日本的家庭模式仍以“男主外、女主内”为主,男性在家务和育儿中的参与度普遍较低。根据东京大学的研究,日本男性的家务和育儿参与率仅为女性的五分之一,显著低于其他OECD国家。东京大学研究表明,男性在家务和育儿中的参与度与第二胎出生率呈正相关关系,育儿责任分担有助于提高女性生育意愿。
四是职场高压与性别歧视,加剧育儿与工作冲突。第一,虽然法定工作时间为每周40小时,但根据日本人力资源公司Persol Career数据,2022年日本平均月加班时间为22.2小时,部分职业甚至超过30小时,远高于欧美国家。第二,日本灵活工作模式的普及有限。据日本交通部,日本弹性工作制的普及率16.1%,明显低于法国的29%和英国的28%。第三,职场存在性别歧视,日本男女劳动参与率差距为12.6%,工资差距高达22%,均高于OECD平均水平。这些因素共同叠加导致许多女性选择不婚、不育。2021年日本人口与社会安全调查显示,18-34岁年轻人中,有终身不婚意愿的男性比例为17.3%,女性为14.6%。
人口既是经济社会发展的根本目的,也是经济社会发展的基础要素。生育政策调整是最根本、最重要的供给侧结构性改革,放开并鼓励生育大势所趋。全社会已经基本形成共识,开始关注生育问题,积极出台完善生育支持体系的政策。
尽快全面放开生育,让生育权重新回归家庭。全面放开生育,将是否生育、生育几个孩子、什么时候生育的权利还给家庭,由每个家庭自主决定生育的孩子数量。全面放开生育是把生育权从国家计划回归家庭自主,是把生育数量多少的选择权交回给家庭决定,充分尊重每个人的生育意愿。全面放开生育,原本不想生的人还是不会生,但一些想生三孩的人能生,不用担心部分人群、部分地区会大幅多生导致出生人口激增。
加快构建生育支持体系,大力鼓励生育。一是实行差异化的个税抵扣及现金补贴、购房补贴等政策,覆盖从怀孕保健到18岁或学历教育结束。二是加大托育服务供给,大力提升0-3岁入托率从目前的4%提升至40%,并对隔代照料发放补贴。三是进一步完善女性就业权益保障,并对企业实行生育税收优惠,加快构建生育成本在国家、企业、家庭之间合理有效的分担机制。四是加大教育医疗投入,给予有孩家庭购房补贴,降低抚养直接成本。五是加强保障非婚生育的平等权利。六是建立男女平等、生育友好的社会支持系统,比如男女平等的育产假等。七是完善辅助生殖顶层设计,给有需求家庭定向发放辅助生育补贴券,促进合理需求充分释放。
大力发放生育补贴,切实减轻家庭养育孩子负担。建议国家层面以发放生育补贴的方式开启内需复苏计划,发放群体可以向有抚养老人、孩子的家庭倾斜,由于这部分家庭存在较大的育儿、养老支出需求,可以补贴的储蓄漏出率,同时,可以切实降低这部分家庭生育养育成本。长期看,新增人口会增加对汽车、房屋、电器、旅游等产品和服务的需求,支持相关产业的发展、增加就业机会。对于生育补贴的具体方案,我们建议按照孩子数量针对家庭发放,给有孩家庭每月1000-6000元。比如可以一孩补贴1000元,二孩家庭补贴3000元,三孩家庭补贴6000元。按上述补贴计算,即一孩家庭补贴1000元,二孩家庭平均每孩补贴1500元,三孩家庭平均每孩补贴2000元。按此计算,大约需要提供1-3万亿左右的补贴。短期有助于扩内需、稳增长、稳就业,长期有助于提振生育水平、提升人力资本、增强经济社会活力,一举多得。
相信经过一系列长短结合的措施,中国生育率一定能触底回升,人口结构有望逐步改善,从而实现人口长期健康均衡发展。
